公告動態

下一代軟包固態動力電池系統技術開發詢價公告

來源:原創 | 2023年12月26日

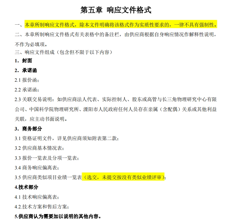
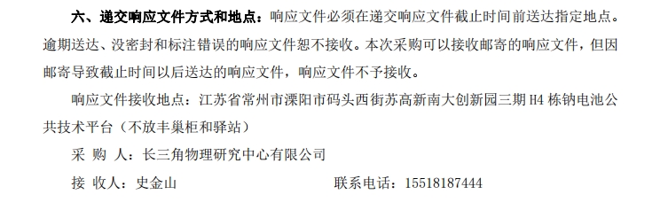
微信截圖_20231226095429.jpg微信截圖_20231226095458.jpg微信截圖_20231226095714.jpg微信截圖_20231226114645.jpg微信截圖_20231226114715.jpg

詢價采購文件-下一代軟包固態動力電池系統技術開發.doc